
11月22日股牛配,“廉洁上海”官网通报,上海国际机场股份有限公司原董事、总经理黄铮霖涉嫌严重违纪违法,正接受上海市纪委监委纪律审查和监察调查。

黄铮霖出生于1977年4月,中共党员,研究生学历。他于1999年7月参加工作,曾担任上海机场(集团)有限公司实业投资管理公司人力资源部部长、副总经理、党委委员,上海机场(集团)有限公司人力资源部总经理、机关党委书记股牛配,上海国际机场股份有限公司副总经理等职务。

2025年1月,上海机场董事会聘任黄铮霖为公司总经理,任期至该届董事会任期届满止。他还担任上海国际机场股份有限公司浦东国际机场总经理、党委副书记。上海机场2024年年报显示,黄铮霖的税前年薪为102.67万元股牛配,并获得4.69万股股权激励。

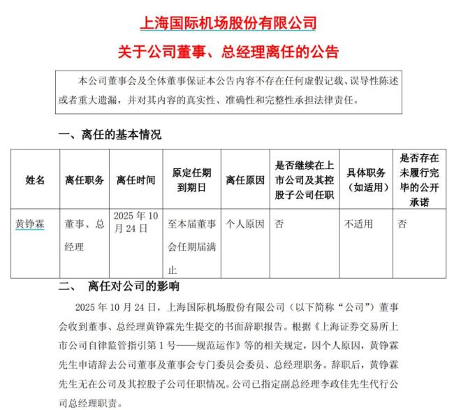
然而,任职仅9个月后,黄铮霖因个人原因辞去所有职务,包括董事、董事会专门委员会委员及总经理职务。辞职后,黄铮霖无在公司及其控股子公司任职情况。此后,黄铮霖传出“失联”消息,直至此次官方通报被查。

上海国际机场股份有限公司于1997年5月经上海市人民政府批准设立,是由上海机场(集团)有限公司作为独家发起人发起设立的股份有限公司。上海机场于1998年2月在上海证券交易所上市,2022年完成重大资产重组,实现了上海航空枢纽客货运业务的统一管理和航空资源的统一配置。
业绩方面,2025年前三季度,上海机场实现营业收入97.14亿元股牛配,同比增长5.69%;实现归母净利润16.34亿元,同比增长35.98%。截至11月21日收盘,上海机场股价报32.01元/股,总市值为796.51亿元。
倍顺网官网提示:文章来自网络,不代表本站观点。