来源:晨明的策略深度思考华泰优配
广发证券认为,中欧关系的改善本质是欧美结构性矛盾外溢的必然结果。综合对欧出口敞口和在欧市占率两个维度,可以大致定位中国各行业对欧出口进程:第一档已有市场:动力电池、逆变器、风电零部件等;第二档待提升:新能源乘用车、电动叉车;第三档潜力领域:摩托车、通信设备等有望重新打开欧洲市场。
报告摘要
5月6日习总书记同欧洲理事会主席科斯塔、欧盟委员会主席冯德莱恩就中欧建交50周年互致贺电。总书记强调:“一个健康稳定的中欧关系,不仅成就彼此,而且照亮世界。”、“高度重视中欧关系发展,愿同科斯塔主席和冯德莱恩主席一道努力,以建交50周年为契机,总结中欧关系发展经验,深化战略沟通,增进理解互信,巩固伙伴定位,扩大相互开放,妥处摩擦分歧,开辟中欧关系更加美好的未来。”; 同日,外交部发言人表示:“中方和欧洲议会决定同步全面取消对相互交往的限制”。在中欧关系预期加速改善之际,我们建议挖掘对欧出口链的投资机会。
一、贸易战正加强中国与欧盟之间的关系,中欧产业链具备互补优势。
中欧经济存在互利基础。欧洲进入降息周期、俄乌冲突造成能源价格高企、德国财政转向等导致欧洲通胀的担忧。中国持有1.55万亿美元的美债,如果抛售美元和美债,买入欧元和德债,欧洲央行能够维持低利率和低通胀。
中欧产业链存在互补优势。(1)中国在传统制造业、新能源汽车和光伏等,已经形成了完整的产业链布局。欧洲在高端制造领域,例如精密仪器、航空航天、工业服务等,保持领先地位。(2)欧盟对中国的进口依赖越来越大、而中国对欧盟的出口依赖越来越小。
二、欧美裂痕增加:美国单边主义的系统性冲击,欧洲开始战略觉醒。
特朗普延续并强化“美国优先”战略,一方面在安全领域要求欧洲承担更多防务开支,另一方面在经贸领域扩大关税武器化运用,对欧洲造成了经济、军事上的压力。此外,问卷调查显示大部分欧洲人已经不再信任美国,美国安全承诺的摇摆直接催化了欧洲防务一体化进程。
三、25年出现边际变化:欧洲议会取消对华官员会面限制,欧洲领导人密集访华,欧洲各国积极寻求变革
关税压力迫使欧盟积极寻求外部协作,近期欧洲领导人、企业高管密集访华。虽然大部分领导人对华态度偏鹰,但当外部压力突破临界点时,制度差异将让位于生存理性,中欧关系的改善本质是欧美结构性矛盾外溢的必然结果。
欧洲也在积极寻求变革。例如德国财政政策开始转向,千亿欧元的财政刺激计划出台。法国政府提高军费以及核威慑对欧洲提供保障。西班牙希望能够推动欧盟转向中国以应对贸易战。
四、落实到行业层面,如何评估各行业在欧洲市场拓展的进程?今年哪些行业预计率先受益于对欧出口的潜在改善?
综合对欧出口敞口和在欧市占率两个维度,可以大致定位中国各行业对欧出口进程:(1)第一档:欧洲是当前主要的出口市场,且在欧已经有一定的份额:动力电池、扫地机、逆变器、新能源客车、风电零部件等。(2)第二档:欧洲是当前主要的出口市场,但当前在欧份额仍不高、市场竞争力仍待提升:新能源乘用车、电动叉车。(3)第三档:当前欧洲的出口敞口不高、主要还是在美国或亚非拉:摩托车、家居、工程机械、汽车零部件等。
其中对于第一档,主要与需求侧挂钩。可以挖掘今年欧洲需求侧有边际变化的品类,关注海风、逆变器。对于第二、三档,主要与供给侧挂钩。寻找今年潜在实现欧洲敞口及份额扩张的品类,关注摩托车、新能源乘用车。此外,近期德国对华通信设备限制政策出现松动,也可以关注国产通信设备等重新打开欧洲市场的机遇。
报告正文
一、贸易战正在加强中国与欧盟之间的关系
(一)产业链具备互补优势,中欧存在合作的基础
中国和欧洲产业链具备互补优势,存在合作的可能性:
1.欧洲对通胀的担忧。随着欧洲进入降息周期、俄乌冲突造成能源价格高企、德国的“财政火箭筒”可能会导致欧洲对通胀持续性的担忧。考虑比利时(通过Euroclear)和卢森堡(通过Clearstream)的代持,中国仍然持有大约1.55万亿美元的美债,如果后续抛售美元和美债,买入欧元和德国国债,欧洲央行能够维持低利率和低通胀。
2.欧盟对中国商品倾销的担忧。
(1)从欧洲领导人的表态来看,最主要担心中国进入美国消费者市场的渠道减少可能会促使中国企业向欧洲出口更多廉价金属、化工产品及其他商品,加剧欧洲对倾销的担忧。
(2)根据Grand Continent在2025年3月11日-2025年3月14日的问卷调查,“为应对俄罗斯和美国,欧盟应接近中国?”的问题中,持不太同意想法的欧洲人,主要集中在中国对欧洲的贸易顺差较大的国家,例如荷兰、意大利、比利时,德国等,可能也反应了欧洲对中国倾销的担忧。
(3)但是,仍然存在贸易顺差较大,但是却相对亲中的国家华泰优配,例如西班牙。西班牙近年来获得了来自中国企业数十亿欧元的电动汽车工厂、电池工厂和可再生能源投资,宁德时代、德赛西威等新能源产业链相继在西班牙建厂。
(4)中国和欧洲存在产业链互补:中国在传统制造业领域,例如纺织、中低端机械设备,以及新能源汽车和光伏等新兴领域,已经形成了完整的产业链布局,具备显著的竞争优势。与此同时,欧洲在高端制造领域,例如精密仪器和航空航天,以及工业服务领域,包括研发设计和知识产权服务方面,依然保持领先地位。
(5)随着企业密集出海欧洲,中国对欧洲国家的顺差已经下降,但后续确实一方面可能需要加大对欧洲药品、奢侈品、高端机械设备的进口,以降低顺差额。另一方面推动部分企业积极出海,通过合资建厂,加强与其他欧盟国家合作。
3.欧盟对中国的进口依赖越来越大、而中国对欧盟的出口依赖越来越小。
(1)中国出口欧盟金额占中国总出口金额从2008年初的20.2%,下降至2025年3月的14.4%,中国对欧盟的出口依赖减小;
(2)欧盟进口中国金额占欧盟总进口金额从2008年初的14.0%,上升至2025年2月的21.5%,欧盟对中国的进口依赖不断加大。
(二)欧美关系裂痕增加:美国单边主义的系统性冲击,欧洲开始战略觉醒
1.特朗普第二任期延续并强化“美国优先”战略,其政策组合呈现两大新特征,这种转变对欧洲造成了经济以及军事上的压力:
(1)在安全领域减少对北约的承诺,要求欧洲承担更多防务开支。特朗普对北约的“有条件保护”政策:一方面,其威胁要求成员国将军费开支提升至GDP的5%,导致德、法等国2024年防务预算激增;另一方面,美国单方面调整乌克兰军援策略,暂停对乌“爱国者”导弹系统交付,迫使欧盟紧急启动“欧洲和平基金”填补缺口。
(2)在经贸领域扩大关税武器化运用。美国《通胀削减法案》通过3690亿美元绿色补贴吸引欧洲企业迁移,欧洲产业空心化风险攀升,德国汽车产业对美出口因关税成本增加导致利润率不断压缩,迫使大众、宝马等加速在美设厂。2025年3月对欧盟钢铝全面征收25%关税后,更威胁对葡萄酒等产品加征200%惩罚性关税。
2.这种安全承诺的摇摆直接催化了欧洲防务一体化进程——2024年6月,欧盟通过《欧洲国防工业战略》,并且德国于2025年4月1日正式启动第二次世界大战以来首次永久性海外驻军计划——在立陶宛部署一支5000人的装甲旅。
3.根据民意调查,大部分欧洲人已经不再信任美国,特朗普是欧洲的敌人,欧盟需要拥有自己的军队。根据Grand Continent在2025年3月11日-2025年3月14日,采用CAWI方法对九个欧盟国家的10572人进行的问卷调查。主要结论如下:
(1)欧盟领土上的战争即将到来,但是,美国已经不再可靠,军事上已经不能够依靠美国。大多数欧洲人 (55%) 认为,未来几年欧盟领土上发生武装冲突的风险很高;但是,大部分欧洲人不信任美国,认为欧盟可以依靠唐纳德·特朗普领导下的美国确保安全与防御的占比仅为10%,欧盟应仅依靠自身力量确保安全与防御的占比达到70%。
(2)北约已经不再可信,欧洲人需要自己防御,拥有欧盟国家自己的军队。欧洲人对欧洲共同军队 (60%) 的信心比对他们的国家军队 (19%) 更有信心,以确保他们国家的安全。而同意像北约这样的国际联盟,享有美国保护的占比仅为14%。
(3)特朗普是欧洲的“敌人” :大多数欧洲人认为唐纳德·特朗普是“欧洲敌人”(51%),63%的人认为唐纳德·特朗普的当选使世界不那么安全,43%的人认为美国总统有威权倾向,39%的人认为他的行为像独裁者。
(4)欧洲人想抵制马斯克和特斯拉:接近八成的欧洲人认为他不值得信任,58%的受访者表示他们赞成抵制特斯拉。
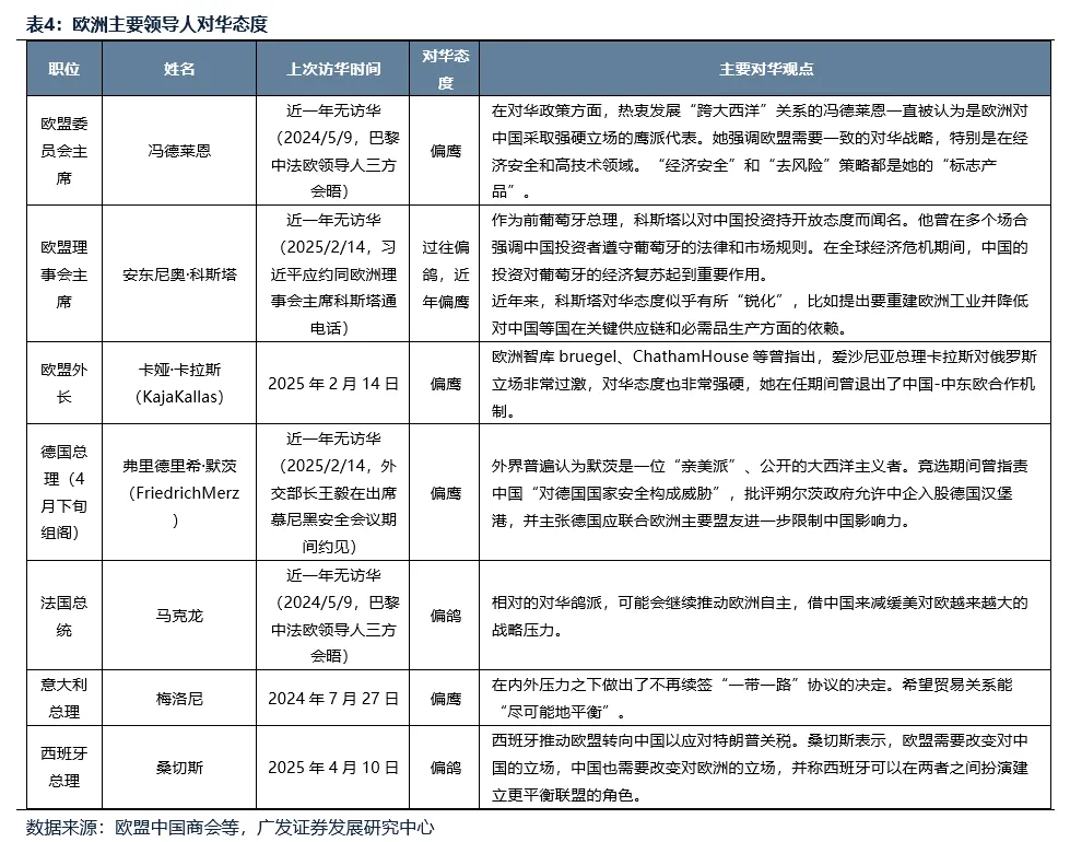
(三)25年出现边际变化:欧洲议会取消对华官员会面限制,欧洲领导人密集访华,德国财政政策开始转向
25年最大边际变化之一是特朗普从4月2日起对全球展开“对等关税”,一方面对中国转出口占比较大的东南亚等国加征最高档的关税;另一反面,对美国的传统盟友例如欧盟(加征20%)、日本(加征24%)等国,同样加征不低的关税,关税大棒下,市场风险溢价快速提升。
关税压力迫使欧盟积极寻求外部协作,近期欧洲领导人、企业高管密集访华。
(1)4月2日特朗普称将对欧盟征收20%关税,随后,欧盟成员国投票通过首轮对美关税反制措施。虽然美国对欧洲关税暂停90天,但关税压力迫使欧盟积极寻求外部协作。
(2)2025年3月欧洲议会取消对华官员会面限制,被视为打破“制裁僵局”的关键信号。欧洲领导人、企业高管在近期密集访华,此前搁置的中欧投资协定若能恢复谈判,将在市场准入(如中国取消对欧盟汽车合资股比限制)、公平竞争(欧盟承诺不对国企设置歧视性条款)等领域达成突破。
虽然欧盟大部分领导人对华态度偏鹰,但当外部压力突破临界点时,制度差异将让位于生存理性,中欧关系的改善本质是欧美结构性矛盾外溢的必然结果。
(1)虽然大部分领导人对华态度偏鹰,过往表达过去风险化并降低对中国的依赖,但随着美国单边主义的兴起,借中国来减缓美对欧越来越大的战略压力的意图越来越明显。
(2)欧洲理事会主席安东尼奥·科斯塔和欧盟委员会主席乌尔苏拉·冯德莱恩等欧洲领导人也将在今年7月访问中国,讨论中欧关系现状,并且会谈涉及美国关税影响。
欧洲各国也在积极寻求变革:
(1)德国财政政策开始转向,千亿欧元的财政刺激计划出台。德国出台5000 亿欧元财政方案,分 12 年投入(年均约等于德国年 GDP 的 1%),预计将投资于现代化交通网络、数字化基础设施、可再生能源开发以及住房建设等。3月21日,德国“财政火箭炮”获议会最终投票通过,德国具有里程碑意义的支出法案通过了最后的立法障碍。
(2)法国政府提高军费以及核威慑对欧洲提供保障。法国一方面考虑对高收入人群征收差别税率,增加国防预算,以响应冯德莱恩提出的8000亿欧元天量军费计划,另一方面,考虑法国的核威慑能力为整个欧洲提供安全保障。
(3)西班牙希望能够推动欧盟转向中国以应对贸易战。西班牙总理桑切斯成为自特朗普总统对大多数国家征收关税以来首位访问中国的欧洲领导人, 并且希望西班牙能够推动欧盟转向中国以应对特朗普关税。
二、关注25年对欧出口链的投资机遇
地缘政治风险超预期
落实到行业层面,如何评估各行业在欧洲市场拓展的进程?今年哪些行业预计率先受益于对欧出口的潜在改善?我们建议关注海风、逆变器、新能源乘用车、摩托车、通信设备等。下文将具体展开分析。
首先,我们评估各行业在欧洲市场的拓展进程。下图可以概览2024年各主要出口链行业的出口地区敞口分布。我们发现,除了典型的家居、纺织、工具等对美出口链之外,还有部分行业呈现国别分散的特征,敞口主要在欧洲及亚非拉地区。
接下来我们聚焦欧洲,寻找当前对欧出口敞口大、且对美敞口小的行业。这类行业预计受本轮中美贸易摩擦影响小、且更容易受对欧潜在出口改善的拉动。寻找对欧敞口在30%以上,对美敞口在10%以下的行业,主要集中在新能源领域,有新能源客车、新能源乘用车、逆变器、风电等。
从份额的角度来评估:当前在欧洲拓份额进程较快、进口市占率较高的行业主要集中在中国优势的光储、锂电、家电。如光伏电池组件、动力电池、扫地机、逆变器等当前在欧洲的进口份额在30%以上,其余大多数行业当前份额仍不足20%。
综合敞口和份额两个维度,我们可以大致定位当前各行业在欧洲市场的拓展进程,大致分为三档——
1.第一档:欧洲是当前主要的出口市场,且在欧已经有一定的份额(下图红圈,第一象限):动力电池、扫地机、逆变器、新能源客车、风电零部件等。
2.第二档:欧洲是当前主要的出口市场,但当前在欧份额仍不高、市场竞争力仍待提升(下图黄圈,第四象限):新能源乘用车、电动叉车。
3.第三档:欧洲市场开拓有限。当前欧洲的出口敞口不高、主要还是在美国或亚非拉,在欧洲的份额也不高(下图蓝圈,第三象限):摩托车、家居、工程机械、汽车零部件等。
其中对于第一类,主要与需求侧挂钩。可以挖掘今年欧洲需求侧有边际变化的品类,关注海风、逆变器。
海风方面,据广发电新报告,25年欧洲装机有望恢复50%以上的增长,关注高附加值的欧洲市场增长弹性。据广发电新报告,已有部分公司呈现对欧的景气复苏。大金重工一季度出口海工发运量同比翻倍增长,创历史新高,订单已排至2027年。目前大金重工的海上风电单桩订单量已经在欧洲市场占比超过三成。关注二季度海风开工带来的盈利二次修复。
逆变器方面,欧洲渠道库存调整结束,恢复正常化,需求潜在迎来修复。据部分逆变器公司的一季报业绩预告及公开接待投资者调研纪要:“欧洲在经历了2年的高库存后近期到了库存正常化,预计需求会恢复正常”、“欧洲部分市场受政策导向、能源转型及经济性等因素驱动,需求持续增长”。
其中对于第二、三类,主要与供给侧挂钩。寻找今年潜在实现欧洲敞口及份额扩张的品类,关注摩托车、新能源乘用车。
摩托车关注中国大排量自主品牌在欧洲市场的扩展,新能源车关注出口最低价格承诺框架协议成型后、额外关税豁免带来的国产品牌扩张机遇。
此外,近期德国对华通信设备限制政策出现松动,也可以关注国产5G/6G设备等重新打开欧洲市场的机遇。2020年德国启动“可信国家”审查,限制中国设备。此后21年宣布5年内逐步移除华为设备。而今年4月德国《经济周刊》等媒体报道称,德国新政府联盟协议删除了针对华为的“可信国家”限制条款,转而采用“可信技术标准”。如果政策能够落实,有望为中国设备商及供应链重新打开欧洲市场。
本文作者:刘晨明、郑恺、余可骋、杨泽蓁,来源:晨明的策略深度思考,原文标题:《【广发策略】全面取消交往限制:对欧出口突围》
责任编辑:凌辰 华泰优配
倍顺网官网提示:文章来自网络,不代表本站观点。